In the IT environment, keeping server time precise is of utmost importance to ensure accurate logging and facilitate post-mortem analysis. Precise timestamps are critical for correlating events, troubleshooting issues, and maintaining system integrity.
On the other hand, there are scenarios involving home appliances with limited memory and CPU power, where implementing a full TCP/IP stack is challenging. One specific issue arises during Daylight Saving Time (DST) changes, as clocks need to be adjusted accordingly. This is where the DCF77 signal becomes invaluable.
The DCF77 is a longwave time signal transmitted from Germany, providing an atomic clock-based reference that can be received by low-power devices. It offers a simple and cost-effective solution for maintaining accurate time without the need for internet connectivity or complex networking stacks. By integrating DCF77 receivers, even resource-constrained devices can reliably keep their clocks synchronized, handling DST adjustments effortlessly.
The DCF77_signal is the legal time signal of the Federal Republic of Germany and is derived from the atomic clocks of the Physikalisch-Technische Bundesanstalt (PTB) in Braunschweig, Germany. The transmitter is located in Frankfurt/Mainflingen and it distributes the DCF77 signal by long radio waves at a frequency of 77.5 kHz, within a radius of 1500 km.

In this experiment, It was used DS3231 module in order to keep time sync after get initial Time data through DCF77.

Note: If you are using a non-rechargeable battery, do not forget to remove 200 Ω resistor shown in the grey area. Otherwise, it can be hazardous, because most of Chinese modules has battery charging unit.
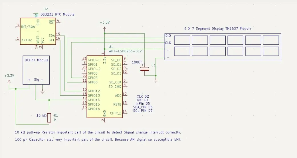
Schematic:
Schematic diagrams do not represent all the details but focus on the vital parts. For instance, there are passive components that play a crucial role in the design. A 10 kΩ pull-up resistor is used for detecting signal changes, while a 100 µF capacitor helps eliminate electromagnetic interference (EMI) emitted by other devices.

Code
Code: The project makes use of several open-source libraries, but the interrupt routine, which is key to retrieving accurate time and date data, was custom-written by me.
Please note that the DCF77 signal data also includes a parity check for verifying data correctness, but this hasn’t been implemented yet. Additionally, DST (Daylight Saving Time) changes have not been tested yet. You can find the code blocks in my GitHub repository.
